Ecoutez la version audio de l’article »
Dans notre ère de changement rapide, l’agilité et les compétences adéquates sont cruciales pour les entreprises et les individus. La quatrième révolution industrielle a apporté des innovations numériques et technologiques majeures, soulignant l’importance de nouvelles méthodes de travail.
ITIL4, évoluant à partir des fondations solides des versions antérieures d’ITIL, reste vital pour la gestion des services IT et l’ITSM. Ce framework ajoute un modèle d’exploitation numérique novateur, offrant une base pratique et flexible. Cette base est conçue pour soutenir les organisations dans leur transformation numérique. L’impact des technologies, l’intégration d’ITIL avec Agile, DevOps et les stratégies de transformation numérique sont au cœur de cette nouvelle approche.
Avec ITIL4, la gestion des services IT devient une stratégie globale. Le framework examine en détail l’ITSM, le développement, les opérations, les relations d’affaires et la gouvernance. ITIL4 guide les entreprises vers une efficacité et une innovation accrues dans un monde numérique. Et parce qu’ITIL4 réunit ces différentes fonctions, il est devenu un modèle intégré pour la gestion des services numériques.
I- VALEUR, RÉSULTAT, COÛTS et RISQUES
ITIL4 se focalise sur la création de la valeur, plutôt que la simple fourniture de services. Ce cadre définit le service comme un outil de co-création de valeur. Il définit à cet effet un service comme « un moyen de permettre la co-création de valeur en facilitant l’obtention des résultats demandés par les clients, sans que les clients n’aient à gérer les coûts et les risques spécifiques ».
Il permet d’atteindre les résultats souhaités par les clients, tout en minimisant les coûts et les risques.
La compréhension d’ITIL4 passe par la maîtrise des concepts clés : valeur, résultats, coûts et risques. Ces éléments sont essentiels dans l’ITSM, la gestion des services informatiques.
A – La Valeur des Services
ITIL4 définit la valeur comme » les avantages, l’utilité et l’importance perçus de quelque chose « . Il est essentiel de comprendre que la valeur n’est pas absolue. Nous ne pouvons mesurer la valeur de nos services pour nos clients que si nous comprenons comment ils les perçoivent.
B- Un résultat du service
Il faut faire la différence entre la sortie du service et le résultat du service (service output and service outcome). Un résultat du service (service outcomes) est le résultat obtenu par une ou plusieurs sorties de service. Rappelez-vous que le client ne se contente pas à obtenir une simple livraison du service mais il cherche toujours à garder le plus beau souvenir d’un produit ou d’un service fourni.
C- Co-création de la valeur
ITIL4 introduit cette nouvelle terminologie, basée sur l’idée que la création de valeur n’est possible que lorsque toutes les parties prenantes, y compris les fournisseurs de service et les clients, s’impliquent ensemble pour la générer
C’est une pratique qui permet d’impliquer les consommateurs dans le processus de création d’un nouveau produit ou service. A travers surtout les interactions poussant à cet effet l’entreprise fournisseur de service de devenir beaucoup innovante et compétitive.
D- Gestion des coûts et des risques spécifiques
ITIL vise principalement à réduire les coûts et minimiser les risques pour les clients. De nos jours, un nombre croissant d’entreprises opte pour la sous-traitance de la gestion du personnel, jugée trop onéreuse pour leurs services techniques.
II- LES 4 DIMENSIONS DE LA GESTION DES SERVICES
Découvrez comment ITIL4 révolutionne la conception des services IT en étendant les 4P (Personnes, Produits, Partenaires, Processus) d’ITIL v3. ITIL4 approfondit ces dimensions pour une planification et amélioration de services optimales, avec une attention particulière aux facteurs influents. Voici les quatre dimensions clés :
- Organisations et personnes : Essentielles pour la planification, la gestion et la prestation de services IT, cette dimension couvre la culture, la structure d’autorité, les rôles, les compétences et aptitudes nécessaires.
- Information et technologie : Focus sur les technologies et informations indispensables à la prestation et gestion des services IT. Cela inclut serveurs, stockage, réseaux, bases de données, outils ITSM, et bases de connaissances.
- Partenaires et fournisseurs : ITIL4 souligne l’importance de collaborer efficacement avec divers partenaires et fournisseurs. Dans le monde commercial moderne, cette collaboration est cruciale pour un service IT efficace.
- Flux et processus de valeur : Cette dimension se concentre sur l’intégration harmonieuse des activités, flux de travail, contrôles et procédures, essentielle pour répondre aux besoins des clients et utilisateurs, et pour créer de la valeur.
Explorez comment ITIL4 enrichit la gestion des services IT avec ces dimensions pour une prestation de service plus complète et efficace.

III- LE SYSTÈME DE VALEUR DES SERVICES ITIL (SVS)
ITIL4 introduit dorénavant le système de valeur des services ITIL (SVS), une feuille de route encourageant toutes les parties prenantes à travailler d’une manière interactive et flexible pour co-créer de la valeur. Le SVS est composé des composant ci-dessous :

A- Opportunité, Demande et Valeur
Pour un prestataire de service, les opportunités et la demande agissent comme deux éléments déclencheurs. Ils marquent le début d’une chaîne d’activités qui définit le besoin du client et que le fournisseur doit concevoir. Le système de valeurs du service devrait aboutir finalement à la co-création de valeur aussi bien pour le fournisseur de services que ses clients et les autres parties prenantes.
B- Les 7 principes directeurs
ITIL4 présente sept principes directeurs, (au lieu de neuf dans ITIL Practitioner). Ces principes offrent des conseils concrets pour la gestion des services informatiques. Ils servent de guide pour la prise de décisions. Les principes aident aussi à prioriser et choisir les opportunités d’amélioration. Ils sont cruciaux pour adapter les recommandations d’ITIL à chaque situation d’entreprise spécifique.
Toute personne du domaine de l’ITSM doit connaître ces principes directeurs par cœur, sans les traiter séparément. Cette connaissance aidera à prendre les bonnes décisions durant tout le processus de la conception du service. Je recommande même à les partager avec tous les collaborateurs c’est un bon moyen pour avoir la même culture au sein de l’organisation.
1- Focus sur la valeur
Le livre ITIL Foundation explique que « Toutes les activités réalisées par l’organisation doivent être liées, directement ou indirectement, à une valeur créée pour elle-même, ses clients et d’autres parties prenantes. » (© AXELOS 2019 – ITIL4 Foundation)
Cela implique que toutes les activités menées par une organisation doivent être directement ou indirectement cartographiées, cela permet systématiquement créer de la valeur pour toutes les parties prenantes. Plus particulièrement les consommateurs de services, sans oublier les autres intervenants qui devraient également être prise en compte.
2- Commencez d’où vous êtes
Ne repartez pas de zéro et construisez quelque chose de nouveau sans considérer ce qui est déjà en place. Mieux encore, améliorez ce qui existe déjà. Habituellement, de nombreux éléments tels que des processus, programmes, projets et personnes peuvent être réutilisés et réinvestis.
3- Progressez de façon itérative avec rétroaction
N’essayez pas de tout faire en même temps. Organisez le travail en sections plus petites et gérables que vous pouvez terminer en temps opportun. Assurez vous, avant, pendant et après chaque itération, que les actions sont ciblées et appropriées en utilisant la rétroaction, même si les circonstances changent..
4- Collaborez et promouvez la transparence
La collaboration au quotidien permet de créer de la valeur et augmente les chances de succès à long terme. Quelque soit votre position, le travail collaboratif, le partage des informations pertinentes garantira la réussite de tout le monde aussi bien pour le fournisseur que pour le client et le consommateur du service.
5- Pensez et travaillez de manière holistique
Tous les résultats seront concluants tant que toutes les parties prenantes travaillent ensemble. Les résultats qui seront fournis à cet effet aux clients à travers une gestion et une intégration appropriée des informations, de la technologie, de l’organisation, des personnes, des pratiques, des partenaires et des accords, le tout doit être coordonné pour apporter de la valeur.
6- Privilégiez la simplicité et restez pratique
Cela signifie qu’il faut toujours simplifier tous les processus et les procédures pour atteindre efficacement les objectifs définis. « Utilisez toujours le nombre minimum d’étapes pour atteindre un objectif. La pensée basée sur les résultats devrait être utilisée pour produire des solutions pratiques qui produisent des résultats utiles. Si un processus, un service, une action ou une métrique ne parvient pas à fournir de la valeur ou à produire un résultat utile, supprimez-le. Bien que ce principe puisse paraître évident, il est souvent ignoré, ce qui entraîne des méthodes de travail trop complexes qui optimisent rarement les résultats et minimisent rarement les coûts. » (© AXELOS 2019)
7- Optimisez et automatisez
Vous devez optimiser votre travail et éliminer le gaspillage avant d’automatiser quoi que ce soit. Utilisez ensuite la technologie pour réaliser tout ce dont elle est capable. L’intervention humaine ne devrait avoir lieu que là où elle apporte vraiment une valeur ajoutée.
C- La Gouvernance
ITIL4 reconnaît que la gouvernance est un élément essentiel du système de valeur des services. La gouvernance dirige et contrôle l’organisation, en veillant à ce que les activités de gestion soient alignées avec les objectifs et les intentions générales.
D- La chaîne de valeur des services (SVC : service value chain)
La SVC est un modèle opérationnel central dans ITIL4. Elle représente une série d’activités connectées qui collaborent pour créer et livrer des services. Contrairement aux processus linéaires et rigides du passé, la SVC est dynamique et adaptable, reflétant les besoins changeants des entreprises et des technologies modernes.

Les Six Activités de la SVC sont :
Planification : Elle implique l’élaboration de stratégies, de politiques et de plans pour guider l’organisation vers ses objectifs. Cette étape assure que tous les efforts sont alignés avec la vision et la mission de l’entreprise.
Engagement : Cette activité se concentre sur l’interaction avec les clients, et autres parties prenantes pour comprendre leurs besoins et attentes, garantissant que les services fournis sont pertinents et de haute qualité.
Conception et Transition : Ici, les services sont conçus, développés et mis en œuvre. Cette étape fusionne les aspects créatifs et techniques pour assurer que les services répondent aux critères de qualité, de coût et de délais.
Obtenir & Construire : Cette activité se concentre sur l’acquisition des ressources nécessaires et la construction des éléments du service. Elle assure que tout est en place pour un déploiement efficace.
Fournir et Soutenir : Il s’agit de la livraison effective des services et de leur soutien continu. Cette activité garantit que les services fonctionnent comme prévu et répondent aux besoins des utilisateurs.
Améliorer : Cette phase se consacre à l’amélioration continue des services et des pratiques. Elle repose sur les retours d’expérience pour optimiser et adapter les services aux exigences changeantes.
La SVC transforme la façon dont les organisations abordent la gestion des services IT. Elle encourage une approche plus holistique et intégrée, reliant directement les activités de service aux résultats commerciaux. En adoptant la SVC, les entreprises peuvent devenir plus agiles, plus réactives aux changements du marché et mieux alignées avec les besoins des clients.
E- Les pratiques qui soutiennent la chaîne de valeur des services
ITIL4 et ses 34 pratiques clés renforcent la chaîne de valeur des services. Ces pratiques couvrent l’ensemble du besoin d’une centre de service, incluant la gestion des incidents, la gestion des problèmes et la gestion des versions.
ITIL4 enrichit ces domaines avec de nouvelles pratiques comme la gestion des risques, la gestion de projets et la gestion de l’architecture.
Selon la dernière version, ces pratiques sont regroupées en trois catégories interdépendantes, optimisant la création de valeur. Il décrit les synergies entre ces pratiques et comment elles s’intègrent pour une gestion des services IT efficace, tout en évitant la création de silos autour de pratiques individuelles
L’image ci dessous illustre les 34 pratiques regroupées comme expliquées précédemment :

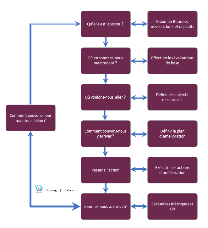
F- L’amélioration continue
Les organisations visant l’excellence dans la prestation de services doivent prioriser l’amélioration continue de leur système de gestion. Cela englobe l’optimisation complète du système, incluant les produits, les services offerts, les composantes du service, le personnel, les méthodes de travail et les relations interpersonnelles. ITIL4, une référence incontournable dans le domaine, propose un modèle d’amélioration continue. Ce modèle est un outil précieux pour guider et soutenir la planification stratégique des améliorations, garantissant ainsi une prestation de services de haute qualité et une satisfaction client accrue. L’adoption de ce modèle ITIL4 est essentielle pour les entreprises souhaitant se distinguer dans le secteur des services.

En conclusion, ITIL4 représente une évolution significative dans le domaine de la gestion des services informatiques (ITSM). Tout en s’appuyant sur les fondements établis par ses prédécesseurs, ITIL4 introduit une perspective beaucoup plus vaste et holistique. Ce cadre met l’accent sur la co-création de valeur, un concept clé qui reconnaît l’importance cruciale de la collaboration entre fournisseurs de services et consommateurs. ITIL4 intègre des idées innovantes et des processus améliorés, répondant ainsi aux besoins complexes et en constante évolution de l’ITSM moderne. En adoptant cette vision élargie, ITIL4 facilite une gestion plus efficace et une prestation de services optimisée, contribuant directement à la création de valeur tant pour les fournisseurs que pour les utilisateurs finaux.



